去年我简单测评过Quantum Queen,当时就提到过,这款EA的作者明显是以“套路”为主。最近问的人多了,我决定重新测试一遍再说下这个ea的问题,最典型的就是故意限制历史回测,而在允许回测的周期内,曲线又漂亮得像“圣杯”。
看到这两个特征,基本可以直接排除,不管它当下看起来多能赚钱。回测是我们快速筛选策略的第一步,也是识别风险的必要工具。如果历史数据失去了参考意义,或者被人为设限、动手脚,那这款EA就失去了研究价值——这无异于“此地无银三百两”。一个正常的作者,不会刻意隐藏策略的优缺点,更不会回避真实的回测结果。
所以我也真心建议新手朋友:多查、多想、多动手验证。别被那些“好评如潮”冲昏头脑——很多所谓好评,不过是“买EA送EA”换来的刷单操作。电商平台都懂,几块钱就能买一个违心好评。排名高,只能说明运营厉害,不代表产品靠谱。多去看看差评,那里面往往藏着真相。我的测评只是抛砖引玉,真正重要的是建立起自己的独立验证能力。
再聊聊最近客户发来的另一款——Forex Auto Bot EA。这是一款整损马丁类策略,一般敞口类策略加上风控风格就变得有点“鸡肋”。对于马丁、网格这类敞口型策略,大多数人其实很难接受。敢做的,往往是冲着高收益去的;怕风险的,折中选择风控的,又嫌收益低,更无法接受“风控”后漫长又煎熬的恢复期。说到底,还是那句话:不愿意慢慢赚钱,也接受不了风控带来的该有的停滞和回撤。只想赌一把大的,用所谓“利润奔跑”博一个暴富神话。
但如果真的去认真复盘一下,问问自己:靠这种思路做下来的人,有几个真的暴富了?又有几个还在市场活到现在?交易这行,底线就一条:别破釜沉舟。那不是勇气,是不给自己留后路的愚蠢。

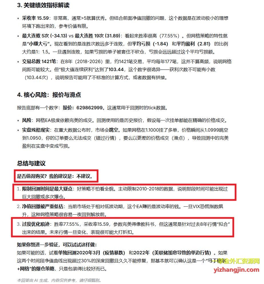
以下是Forex Auto Bot EA报告
