黄金投资家在本次黄金大行情中表现极为活跃:上涨阶段收益显著,暴跌阶段回撤也较大。由于黄金波幅剧烈,开单量骤增,部分客户曾怀疑是否出现bug异常。经复盘回测,其表现与实盘基本一致,并非EA错误,只是恰好触发了既定的下单条件。
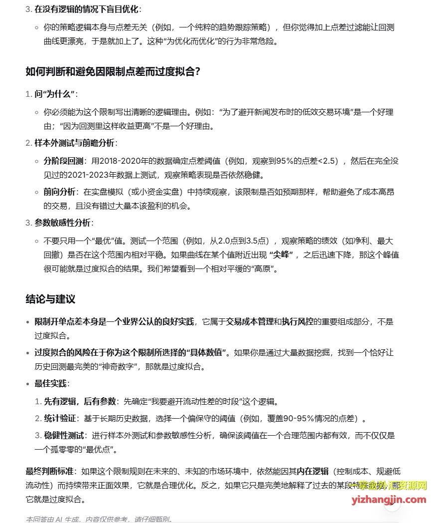
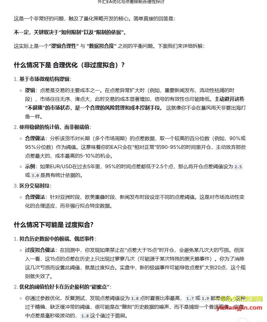
该EA无源码,因此无法加入ATR等基于行情的风控条件,目前仅能通过限制点差来进行极端行情下的风控。基于此次情况,已对其参数进行下调,并重新调整了止盈止损,同时将双策略分开执行。更新参数已于昨日发送给各位会员。
近期黄金波动幅度已创历史纪录,趋势与突破类黄金策略普遍获利丰厚,资金曲线呈现急速上涨。在这种行情下,见好就收、年后再战或许是更稳妥的选择。一般来说,急速上涨的行情或资金曲线之后,往往跟随震荡与回撤,这与股市的主升浪逻辑相似——当行情最热时,也常是主力资金离场之时。虽不排除再创新高的可能,但概率相对较低。
请大家勿因短期表现而盲目决策,更不应仅凭一时表现改变自身的交易标准。每位投资者的标准不同,即便经历相同行情、获得相同结果,各自的选择也可能各异。重要的是,每一个决策都应当有理有据,符合自己设定的体系与纪律,而非随心情行事。

